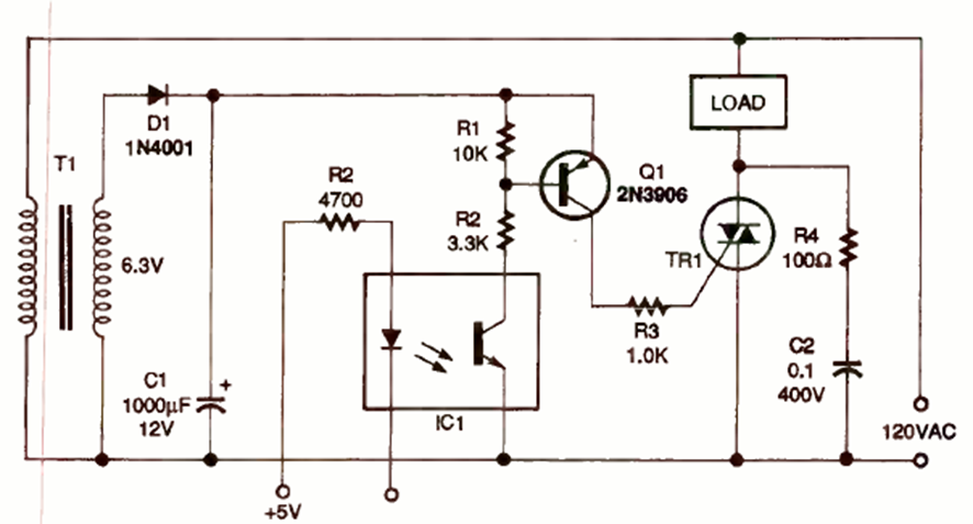
Este shield fue encontrado en la edición de junio de 1995 de la revista Electronics Now. El circuito utiliza un transformador de baja potencia y el triac debe estar equipado con un disipador de calor.
En realidad se trata de un juguete o circuito didáctico que indica cuando las respuestas correctas son...
En la figura 1 tenemos un oscilador controlado a cristal que puede generar señales en el rango de...
A diferencia del caso del LED rítmico I (MIN536S) tendremos el parpadeo de muchos y no sólo 1. El...