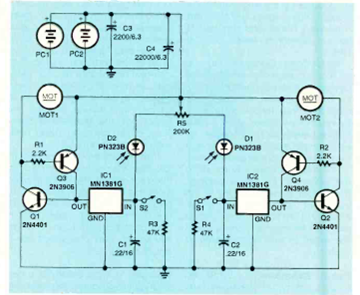
Este circuito alimentado por células fotovoltaicas fue encontrado en la edición de noviembre de 1998 de la revista Electronics Now. El circuito utiliza dos motores y puede seguir una línea gracias a sus sensores.
Esta simple prueba de componentes se puede utilizar en la bancada en la verificación del estado de...
El circuito presentado en la figura 1 tiene como base un 4093 y tiene enorme sensibilidad, dada la elevada...
Describimos el montaje de un sensible galvanómetro, que puede acusar la circulación de cadenas muy...