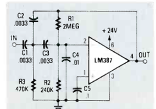
El rumble es una oscilación de baja frecuencia que se produce en los tocadiscos debido a variaciones en la velocidad del motor. Este circuito de filtro fue encontrado en la edición de febrero de 1990 de la revista Radio Electronics.

El rumble es una oscilación de baja frecuencia que se produce en los tocadiscos debido a variaciones en la velocidad del motor. Este circuito de filtro fue encontrado en la edición de febrero de 1990 de la revista Radio Electronics.
