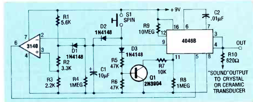
Este circuito con un PLL 4046 fue encontrado en la revista Radio Electronics de diciembre de 1989. El circuito produce los clics de una ruleta a velocidad decreciente.
Esta simple prueba de componentes se puede utilizar en la bancada en la verificación del estado de...
El circuito presentado en la figura 1 tiene como base un 4093 y tiene enorme sensibilidad, dada la elevada...
Describimos el montaje de un sensible galvanómetro, que puede acusar la circulación de cadenas muy...