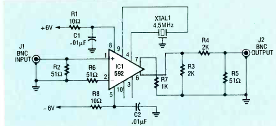
Encontramos este amplificador de 4,5 MHz para señales de vídeo de televisores analógicos antiguos en la edición de junio de 1992 de la revista Radio Electronics. Utiliza un circuito integrado 592.
Este circuito convencional de inyector con multivibrador de dos transistores, más una etapa de...
Este circuito es de un manual General Electric SCR de 1967. Los capacitores son de poliéster y el...
Una banda de frecuencias determinada por la red de resistores y capacitores de retroalimentación negativa y...