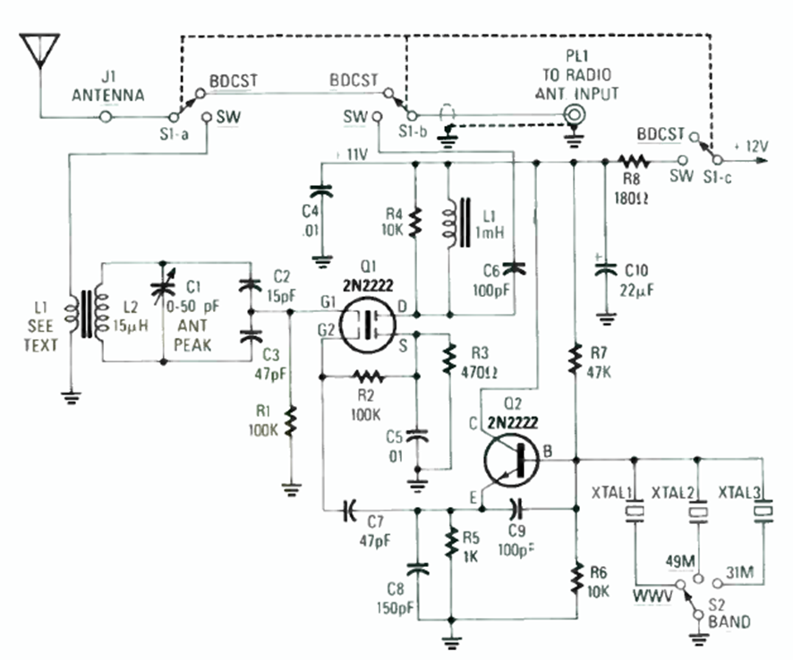
Encontramos este circuito en la revista Radio Electronics de junio de 1987. Con él es posible recibir señales de las bandas determinadas por los cristales en un receptor de onda media común.
El circuito integrado TL431 consiste en un regulador shunt programable con un amplificador operacional...
Si bien es una configuración común todavía hoy, este circuito se ha retirado de una publicación antigua....
Este circuito salió en una publicación inglesa de 1973, pero se puede montar fácilmente utilizando un...