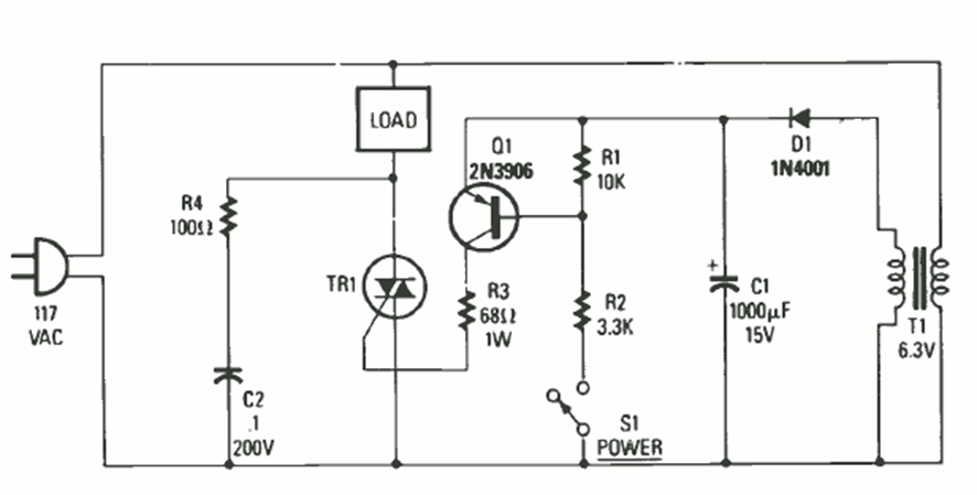
La potencia máxima de la carga controlada depende del triac utilizado. El circuito es de un Radio Electronics de octubre de 1987. El transformador es un transformador de baja corriente con 100 mA o más de corriente.
Este tipo de oscilador utiliza una configuración fuera de lo común y puede ser utilizado como base...
El circuito mostrado en la figura 1 proporciona una corriente constante (IL) para dos o más LEDs con...
) Es un montaje experimental muy simple que genera tensiones elevadas a partir de una pila común. Estas...