Este simple circuito alimentado por pilas parpadea una lámpara de neón a una velocidad que varía entre algunos parpados por segundo hasta un parpadeo cada 5 segundos o más dependiendo de los valores de los componentes utilizados. Simple de montar, el aparato puede tener algunas utilidades interesantes.
Un modo de determinar la velocidad de rotación de un motor es a través de un aparato denominado estroboscopio. Cuando se ilumina con una luz pulsante una hélice en movimiento o una rueda que posea una marca, ocurre un fenómeno importante. El movimiento de la rueda o hélice se paraliza visualmente cuando la rotación se vuelve múltiple de la frecuencia de los intermitentes.
Si calibrar el circuito que produce los intermitentes en términos de frecuencia o rotaciones podemos medir la rotación del objeto.
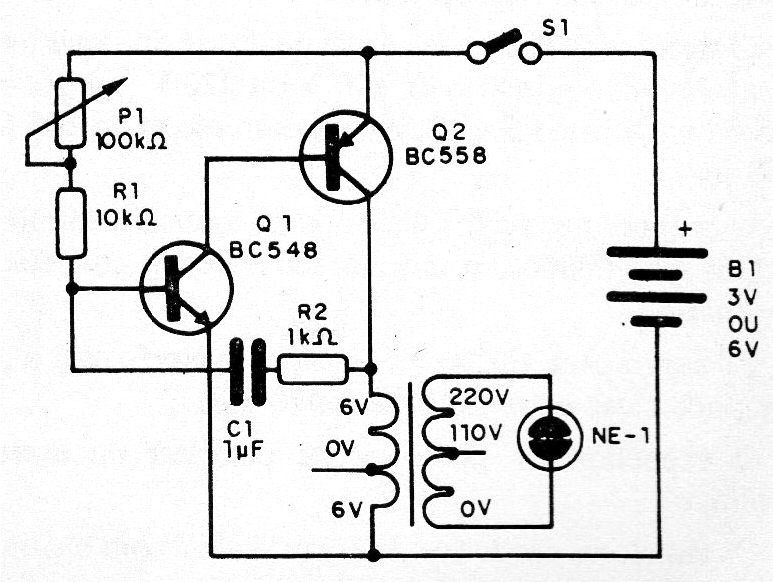
El aparato descrito [y un estroboscopio muy simple, pero que puede ser calibrado y perfeccionado para ser utilizado en la bancada o en otras aplicaciones importantes. La ventaja de este circuito es que la lámpara de neón puede parpadear a una velocidad mucho mayor que una lámpara común, que no se aplica a este proyecto. En la figura tenemos el diagrama completo del estroboscopio con lámpara neón.
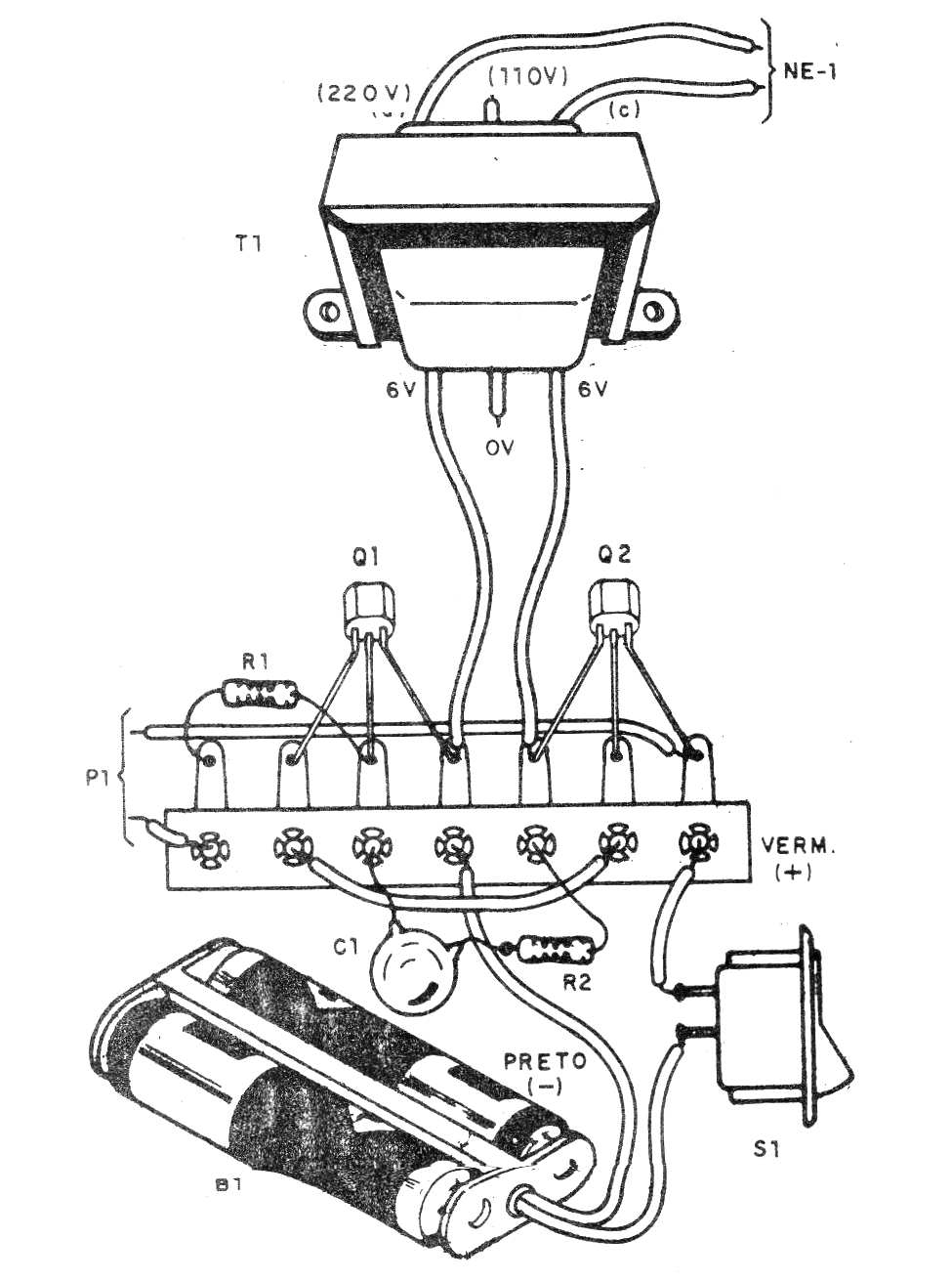
En la figura 2 tenemos su montaje sobre la base de un puente de terminales. El transformador es del tipo de fuente de alimentación con secundario de 5 a 9 V y corriente de 50 a 250 mA.
La lámpara de neón es común NE-2H pero pequeñas lámparas fluorescentes de 2 a 5 W también parpadearán cuando se utilizan en este circuito. Podemos obtener más potencia cambiando Q2 por un BD136 con disipador y alimentando el circuito con una tensión de 12 V. Se puede modificar el rango de frecuencias cambiando C1 que puede asumir valores entre 47 nF y 2,2 nF en este circuito.
Lista de material
Q1 - BC548 - transistores NPN de uso general
Q2 - BC558 - transistores PNP de uso general
NE-1 - Lámpara de neón común - ver texto
T1 - Transformador - ver texto
P1 - 100 k ohms - trimpot o pote
R1 - 10 k ohms x 1/8 W - resistor - marrón, negro, naranja
R2 - 1 k ohms x 1/8 W - resistor - marrón, negro, rojo
C1- 1 uF - capacitor de poliéster
B1 - 3 a 6 V - pilas - ver texto
S1 - Interruptor simple
Varios: puente de terminales, soporte de pilas, hilos, soldadura, etc.





