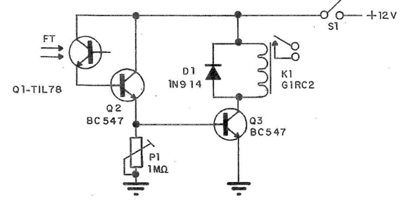
El circuito de la figura representa una aplicación típica de un fototransistor que excita un relé cuando recibe luz.

Se utilizan dos transistores y la sensibilidad se controla en el trimpot de 470K. El relé utilizado es de 12V para 50 mA (G1RC2, por ejemplo) y la carga máxima controlada es de 10 amperes. La alimentación se puede suministrar con baterías si el relé se energiza por períodos cortos de tiempo. Si es constante y prolongado, se debe utilizar la fuente de alimentación.
El fototransistor es el TI L78 o cualquier equivalente comercialmente disponible.




