Este amplificador puede usarse como base de proyectos que precise poca potencia de audio, como juguetes, radios, intercomunicadores, sistema de escucha en audífonos, etc.
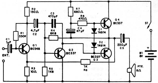
La alimentación se hace con solamente 6V y la carga puede ser un parlante de 8 ohm, por lo menos de 3" para mejor calidad de sonido. En la figura 1 tenemos el diagrama del amplificador y en la figura 2 tenemos la microplaca que posibilita la utilización del circuito con facilidad incluso en espacios reducidos.


La salida en simetría complementaria proporciona excelente calidad de sonido y buen rendimiento, lo que significa buena durabilidad de las pilas. Si se usa fuente, esta debe tener buen filtrado.
El control del volumen (no mostrado) puede ser un potenciômetro de 100k conectado en la entrada. Los resistores son todos de 1/8 o 1/4W, los capacitores electrolíticos son para 6V ó más y los demás capacitores son cerámicos o de poliéster. El equivalente del diodo 1N914 es el 1N4t48.



