Este circuito se puede utilizar para accionar un sistema de iluminación cuando se oscurece o como alarma, cuando la sombra aparece sobre el sensor. El circuito es extremadamente sensible, ya que utiliza dos transistores en la amplificación de la señal del LDR.
Los recursos ópticos pueden ayudar a obtener la directividad y la sensibilidad dependiendo de la aplicación. El LDR se puede instalar en un tubo opaco con una lente convergente.
El circuito funciona con relés de 5 a 12 V, dependiendo de la alimentación y su consumo es muy bajo en la condición de espera. Los relés sensibles para tensión en la banda indicada son los recomendados.
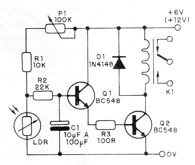
En la figura 1 tenemos el diagrama completo del aparato.
En la figura 2 tenemos el montaje en una pequeña placa de circuito impreso que se puede instalar en una caja plástica.
Lista de material
Q1, Q2- BC548 o equivalente - transistores NPN de uso general
D1- 1N4148 - diodo de silicio
LDR - LDR redondo común
P1- 100 k ohms - trimpot o potenciómetro
K1 – relé sensible de 6 ó 12 V
R1- 10 k ohms x 1/8 W-resistor - marrón, negro, naranja
R2 - 22k ohms x 1/8 W - resistor - rojo, rojo, naranja
R3 - 100 ohms x 1/8 W - resistor - marrón, negro, marrón
Varios:
Placa de circuito impreso, fuente de alimentación, cables, caja para montaje, soldadura, etc.





