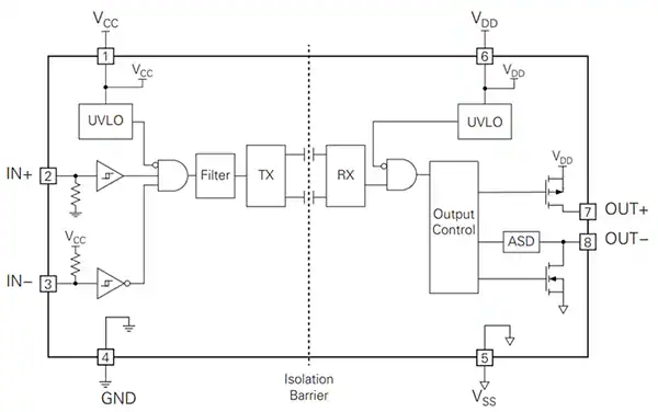
El controlador de puerta aislada de canal único IXYS IX3407B proporciona una corriente de salida pico típica de 7 A en la fuente y el drenador en pines de salida separados. El aislamiento galvánico de entrada y salida se logra mediante una técnica de aislamiento en la que el conjunto de transmisores de bajo voltaje y el conjunto de receptores de alta tensión están aislados mediante capacitores de alta tensión integrados. Las entradas lógicas del IXYS IX3407B toleran tensiones de entrada de hasta VCC y emplean umbrales de voltaje TTL para admitir una amplia gama de dispositivos lógicos de control alimentados con tensiones de hasta 3,3 V. El circuito de bloqueo por subtensión (UVLO) protege tanto la entrada como la salida. Una función de apagado activo también protege el transistor de potencia, llevándolo a la posición de salida baja en caso de pérdida de tensión de salida.




