Si bien este circuito indica lámparas incandescentes como cargas, se pueden utilizar LED de alta potencia con una corriente de hasta 2 A, sin problemas.
En este caso, las resistencias en serie con los LED deben calcularse de acuerdo con la corriente deseada. Para una corriente de 500 mA, por ejemplo, utilice resistores de 33 ohms x 1 W.
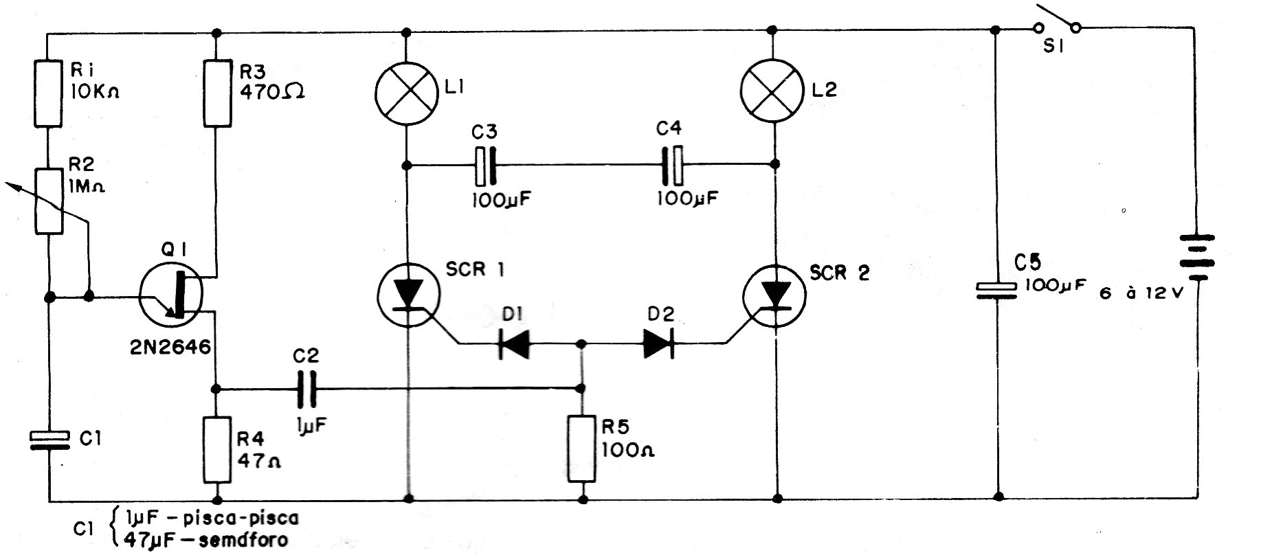
El circuito consiste en un oscilador de relajación con un transistor unijunción, que no es un componente actual, y un biestable con dos SCR.
Dependiendo de la carga, puede ser necesario cambiar los valores de los capacitores que forman C4.
Este componente es un capacitor despolarizado que se puede obtener con dos capacitores electrolíticos comunes.
Las frecuencias de los intermitentes de la lámpara se determinan por C1, que puede tener un buen rango de valores y el ajuste del potenciómetro.
Una aplicación interesante para este circuito es en la señalización de puertas de garajes, pues las lámparas parpadean alternativamente.
En la figura 1 tenemos el diagrama completo del indicador.
El montaje se puede realizar en una pequeña placa de circuito impreso que se muestra en la figura 2.
Para las corrientes intensas puede ser necesario dotar a los SCR de disipadores de calor.
Lista de material.
Q1 - 2N2646 - transistor unijuntura
SCR1, SCR2 - MCR106 a 50 V o equivalente
D1, D2 - 1N4148 o equivalentes
L1, L2 - lámparas de 12 V (ver texto)
R1 - 10 k X 1/8 W - resistor (marrón, negro, naranja)
R2 - 100 k a 1 M - potenciómetro
R3 - 470 Ohms X 1/8 W - resistor (amarillo, violeta, marrón)
R4 - 47 Ohms X 1/8 W - resistor (amarillo, violeta, negro)
R5 - 100 Ohms x 1/8 W - resistor (marrón, negro, marrón)
C1 - 1 uF o 47 nF »capacitor electrolítico (véase el texto)
C2 - 1 uF - capacitor de poliéster
C3, C4 - 100 pF - capacitor electrolítico
C4 - 100 uF a 470, uF - capacitor electrolítico
S1 - Interruptor simple
Varios: Puente de terminales o placa de circuito impreso, caja para montaje, sockets para lámparas, etc.





