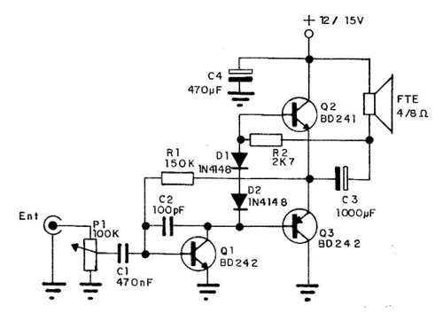
El siguiente circuito utiliza varios transistores, el primero (Q1) en clase A para amplificar la señal de audio en sus dos medios ciclos y los dos siguientes de salida en clase B, cada uno amplificando la mitad del medio ciclo de la señal de audio para entregar al altavoz. Con una alimentación de 12 a 15 volts, este amplificador proporciona cerca de 5 W de salida, lo que significa que puede usarse como amplificador para radios pequeñas y walkmans, o en pequeños sistemas de sonido e intercomunicadores.
Su alimentación debe provenir de una buena fuente con al menos 1 ampere de capacidad. En la figura 58 tenemos el esquema completo de esta aplicación con 3 tipos de transistores.

Los transistores de salida (Q2 y Q3) deben montarse en radiadores de calor. Los cables de entrada de señal deben estar blindados para evitar ronquidos.
El filtrado de fuentes también es importante para evitar que ocurran estos rumores.
Material:
Q1, Q2 – BC241 o BD135 – transistores de potencia NPN
Q3 – BC242 o BD1D136 – transistor de potência PNP
D1, D2 – 1N4148 – diodos de propósito general
P1 – 100 k ohm – potenciômetro
R1 – 150 k ohm – resistor
R2 – 2k7 ohm – resistor
C1 – 470 nF – capacitor cerâmico o poliéster
C2 = 100 pF – capacitor cerámico
C3 – 1000 uF x 25 V – capacitor electrolítico
C4 – 470 uF x 25 V – capacitor electrolítico
Diversos:
Altavoz de 4 o 8 ohms, placa de circito impreso, etc.



