Este circuito produce descargas de pequeña intensidad en quien sostenga los electrodos. Por supuesto, el circuito se debe utilizar con cautela, aunque los golpes no sean peligrosos.
Este circuito puede ser usado en experimentos de fisiología y en juegos o juegos electrónicos.
La descarga es de baja corriente, siendo por este motivo inofensiva, pero se debe tener cautela en su uso.
El circuito consiste en un oscilador en el que la señal de baja tensión se aplica a un transformador que eleva su tensión aplicando a los electrodos.
La intensidad del choque depende de la frecuencia, ajustándose al potenciómetro P1.
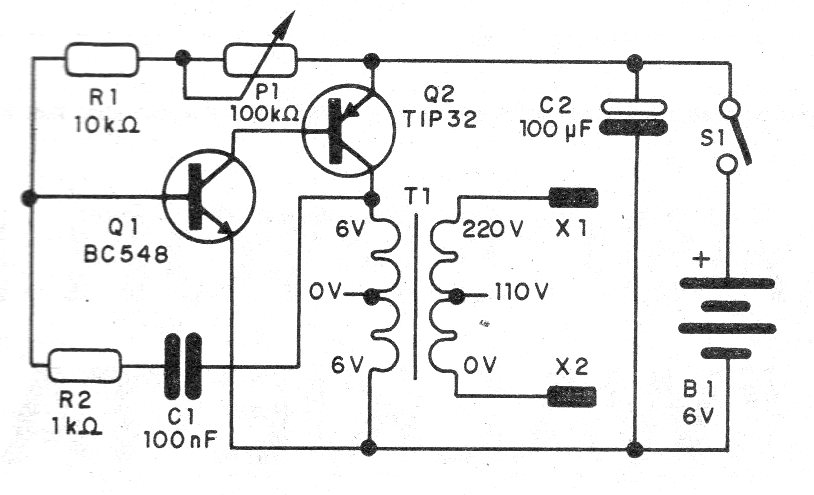
En la figura 1 tenemos el diagrama completo del aparato.
Como se trata de montaje experimental muy simple, damos como sugerencia la utilización de un puente de terminales con la disposición mostrada en la figura 2.
En el montaje, observe las posiciones de los transistores y del transformador.
Cualquier pequeño transformador que tenga uno o dos devanados de 5 a 12 V con corriente de 100 a 300 mA puede ser usado.
El primario puede ser de 110 V o 220 V.
La alimentación puede ser hecha por pilas pequeñas, medianas o grandes.
Para probar, encienda una lámpara de neón en la salida y ajuste el potenciómetro.
Los electrodos pueden ser dos tubos de metal o dos pilas gastadas que tengan la pintura externa raspada.
Lista de material
Q1 - BC548 - transistores NPN de uso general
Q2 - TIP32 - transistores PNP de potencia
T1 - transformador - ver texto
X1, X2 - electrodos - ver texto
S1 - Interruptor simple
B1 - 4 pilas
P1 - 100 k ohms - pote
R1 - 10 k ohms - resistor - marrón, negro, naranja
R2 - 1 k ohms - resistor - marrón, negro, rojo
C1 - 100 nF - capacitor de cerámica o poliéster
C2 - 100 uF x 12 V - condensador electrolítico
Varios:
Puente de terminales, soporte de pilas, cables, caja para montaje, soldadura, etc.





