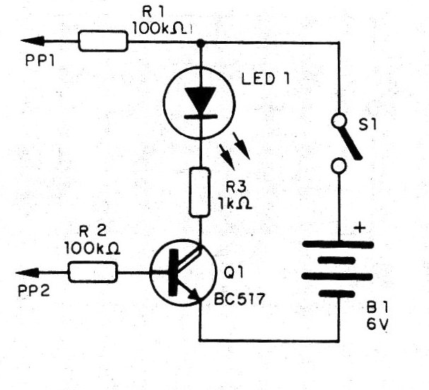
En la figura 1 tenemos un ultra-simple probador de continuidad en el que el "super-transistor" se utiliza para excitar un LED.

La sensibilidad de este circuito es muy grande, de modo que las resistencias de la orden de megohms pueden ser indicadas como continuidad y la corriente en las puntas de prueba es extremadamente baja.
El LED es rojo y el aparato se puede montar fácilmente en una placa de circuito impreso, según figura 2.
Lista de material
Q1 - BC517 - transistores Darlington
LED - LED común de cualquier color
B1 - 6 V - 4 pilas
S1 - Interruptor simple
R1, R2 - 100 k ohms - resistores - marrón, negro, amarillo
R3 - 1 k ohms - resistor - marrón, negro, rojo
Varios:
Soporte de pilas, placa de circuito impreso, puntas de prueba, hilos, etc.




