Esta alarma se presta a la protección de lugares u objetos que están sujetos a movimientos que causan vibraciones como, por ejemplo, motos, coches u objetos de arte. Colocando un sensor simple en estos lugares, su movimiento o la vibración provocada por el paso de una persona hace el disparo del circuito.
Podemos disparar cualquier tipo de aviso externo, incluyendo una sirena de alta potencia, una cigarra u otros sistemas conectados a la red de energía o batería potente.
El sistema tiene por característica la utilización de un SCR. Esto significa que, a la menor vibración, tenemos el disparo e incluso después de que la vibración se detiene, aún la alarma sigue encendido.
Para apagarlo debemos accionar un interruptor de presión en paralelo con S2 por una fracción de segundo, o bien desconectar la alimentación general en S1.
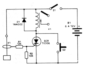
El circuito es muy sencillo de montar y utiliza componentes que se pueden encontrar en nuestro mercado. En la figura 1 tenemos el diagrama completo de este aparato.

El montaje se puede realizar en una matriz de contactos, como se muestra en la figura 2.
El sensor consiste en una argolla con un péndulo, que debe quedar separado, es decir, sin contacto eléctrico. Sólo cuando hay una vibración o un balance es que uno debe golpear el otro para provocar el disparo. En la figura 3 tenemos en detalle el montaje de este sensor.

Los resistores son de 1/8 W y el circuito funciona mejor con tensión de alimentación de 12 V, en cuyo caso el relé utilizado debe ser para esta tensión.
Para un relé de 6 V, debemos prevenir una caída de tensión de 2 V en el SCR. Esto significa que si hay dificultad en el disparo, debemos aumentar la alimentación a 9 V (añadiendo dos pilas).
Una característica también importante de este proyecto es que, en la condición de espera, la corriente consumida es prácticamente nula, lo que equivale decir que las pilas permanecen apagadas, con duración ilimitada; Sólo en el momento del disparo, cuando el relé cierra sus contactos, es que tenemos el consumo de corriente, pero aún así es relativamente bajo en vista de las características del relé.
LISTA DE MATERIAL
SCR - TlC106 -
D1 - 1N4002 o equivalente - diodo de silicio
K1 - micror-relé de 6 o 12V
S1 - interruptor simple
S2 - interruptor de presión
B1 - 6 o 12 V- pilas comunes
X1 - sensor - ver texto
R1 - 12 k ohms - resistor (marrón, rojo, naranja)
R2 - 10 k ohms - resistor (marrón, negro, naranja)
Varios:
Puente de terminales o matriz de contactos, hilos, soldadura, etc.




