El generador que describimos a continuación, cuyo diagrama completo se muestra en el artículo proporciona una señal no modulada en frecuencias que van de 27 MHz, hasta 108 o más MHz. Con este aparato el lector podrá probar sus receptores a 27 MHz 72 MHz, 54 MHz o incluso para el rango de FM.
El circuito ultra simple utiliza sólo un transistor y puede ser alimentado con tensiones entre 3 y 12 V. La señal generada es suficientemente fuerte para ser irradiada a distancias de algunas decenas de metros lo que permite su utilización en la prueba de receptores sin conexión directa.
Como el circuito no es crítico el montaje de este generador no necesita ser hecho en placa de circuito impreso.
Demos entonces en la figura 2 la disposición de los componentes en un puente de terminales.

La bobina se conecta externamente ya que es por el cambio de este componente que obtenemos las diferentes frecuencias de operación del generador. El ajuste fino de frecuencia se realiza por medio de una variable común.
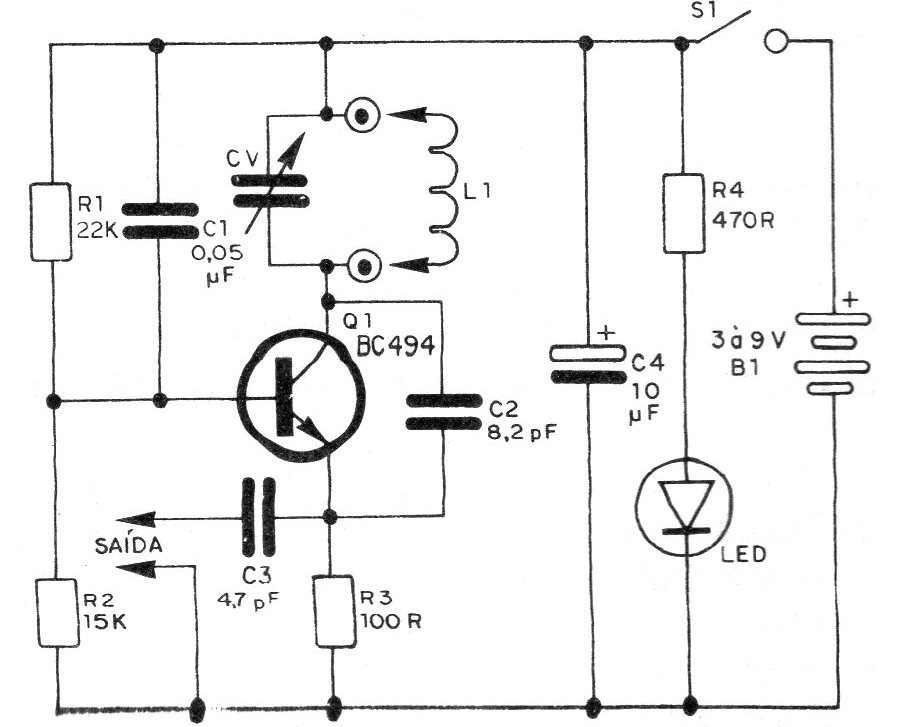
El LED sirve como indicador de funcionamiento, encendiendo cuando el generador está encendido.
El montaje requiere algunos cuidados que se enumeran a continuación:
Observe la posición del transistor que debe ser obligatoria del tipo BF494. Si se utiliza cualquier equivalente, lo que es posible si el límite de frecuencia del mismo es igual o mayor que el BF494, se debe analizar la disposición de los terminales para que los correspondientes al emisor (E) colector (C) y base (B ).
En la soldadura de este componente se debe evitar el exceso de calor lo que se logra realizando la operación rápidamente.
El capacitor cerámico puede tener cualquier valor entre 2,2 nF y 100 nF.
En su soldadura no es necesario observar polaridad.
Para soldar el capacitor electrolítico observe su polaridad.
C2 también es un capacitor cerámico de 2,2 a 47 pF.
C3 puede tener cualquier valor entre 1 y 10 pF.
Los resistores tienen sus valores dados por los anillos de colores.
Montado el aparato, antes de hacer su instalación definitiva en la caja usted puede hacer una prueba de funcionamiento.
Para este propósito se debe disponer de un receptor para las frecuencias de operación. El reproductor puede, por ejemplo, utilizar su radio FM y utilizar la bobina destinada a esta pista.
Conecte el receptor cerca del generador y después de conectar el generador, gire la variable hasta que su señal sea captada. Esta señal se caracterizará por un ruido similar a un soplo.
Al ocurrir esto el lector puede entonces instalar en definitiva el aparato en su caja.
Las bobinas usadas y que se colocan en el soporte cuando deseamos que ciertas frecuencias sean producidas se hagan con cable 22 o 20 AWG en forma de 1 cm de diámetro. Estas formas pueden tener un pequeño núcleo de ferrita, como se muestra en la figura 3.

Damos a continuación las características de estas bobinas:
108 a 88 MHz - 4 espiras
54 a 72 MHz - 7 espiras
27 a 54 MHz -12 espiras
Se pueden realizar pequeños cambios en el número de espiras de las bobinas para compensar pequeñas diferencias de características de los componentes con el fin de cubrir exactamente las bandas indicadas.
El capacitor variable puede ser de cualquier tipo de hasta 30 pF de capacidad máxima.
Para utilizar el aparato basta con conectarlo y acercar el equipo en prueba.
Ajuste su frecuencia en la variable eligiendo también la bobina apropiada.
Si el aparato en prueba está muy fuera de su ajuste, para haber su excitación puede haber necesidad de conexión directa del generador que debe ser hecha de la manera indicada en la figura 4.
Lista de material
Q1 - BF494 - transistores para RF
C1 - 0,05, uF - capacitor de cerámica
C2 - 8,2 pF - capacitor cerámico (ver texto)
C3 - 4,7 pF - capacitor cerámico (ver texto)
Cv - capacitor variable (ver texto)
C4 capacitor electrolítico de 10 uF x 16 V
R1 - 22 k x 1/8 W - resistor (rojo, rojo, naranja)
R2 - 15 k x 1/8 W - resistor (marrón, verde, naranja)
R3 - 200 R x 1/8 W - resistor (marrón, negro, marrón)
L1 - ver el texto (bobinas)
B1 - batería de 3 a 9 V
R4 - resistor de 470 R (amarillo, violeta, marrón)
S1 - Interruptor simple
Varios: puente de terminales, caja, encaje para las bobinas, formas para las bobinas, cables comunes, soldadura, cable esmaltado, soporte para pilas o conector para batería, etc.





