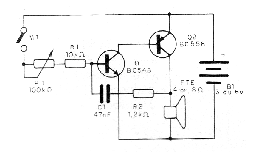
El circuito presentado puede ser usado para entrenar código Morse, o incluso en exposiciones y ferias, demostrando el principio de funcionamiento de un telégrafo antiguo. El circuito es bastante simple, pues utiliza una configuración de dos transistores bastante explorada en otros artículos de este sitio.
El circuito genera un tono que depende de C1 y del ajuste de P1. Este tono continuo es modulado por M1, un manipulador de modo que un toque corto represente un punto y un tacto largo un rastro. Combinando puntos y trazos según el código Morse se pueden transmitir mensajes enteros.
Con el uso de dos unidades como esta, interconectadas por hilos largos se pueden intercambiar mensajes entre dos puntos. Evidentemente los que van a utilizar el sistema deben memorizar el Código Morse. En la figura 1 tenemos el diagrama completo del oscilador.
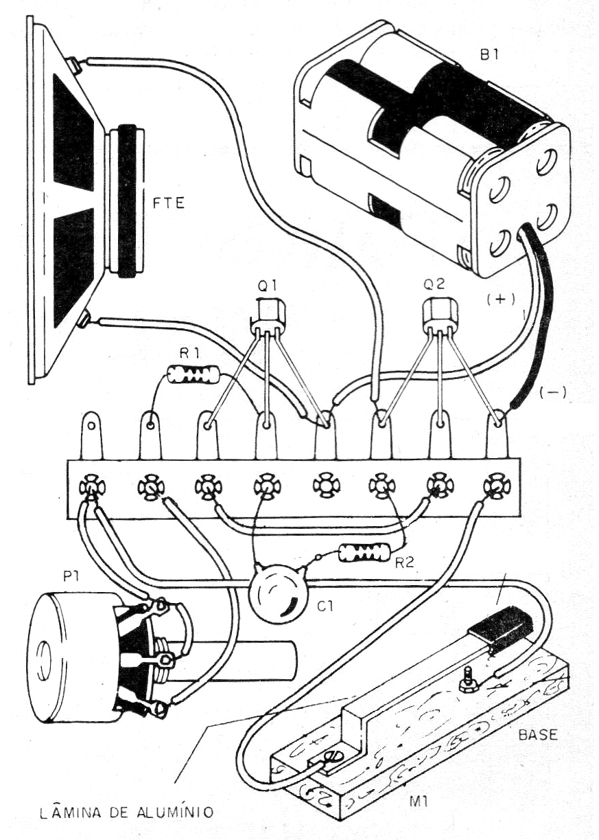
El montaje se puede realizar en una matriz de contactos, placa de circuito impreso o puente de terminales. El montaje en puente se muestra en la figura 2.
El manipulador M1 puede ser construido con láminas de metal y una tabla como muestra la figura.
Lista de material
Q1 - BC548 - transistores NPN de uso general
Q2 - BC558 - transistores PNP de uso general
P1 - 47k a 220 k - trimpot o pote
FTE-4 ó 8 ohms x 5 cm o mayor - altavoz común
B1- 3 o 5 V- 2 o 4 pilas pequeñas
R1 - 10 k ohms x 1/8 W-resistor - marrón, negro, naranja
R2 - 1,2 k ohms x 1/8 W-resistor - marrón, rojo, rojo
C1 - 47 nF- capacitor de poliéster o cerámico
M1 - Manipulador - ver el texo
Varios: puente de terminales o placa de circuito impreso, pilas, soldadura, hilos, etc.





