¿Qué tal montar un intercomunicador secreto para conversar con su hermano, vecino o compañero sin que nadie se dé cuenta? Bastará para eso hacer la instalación del sistema con los hilos ocultados y ustedes podrán mantener conversaciones a distancia como en un verdadero teléfono secreto. Funcionando con sólo dos pilas este aparato es muy sencillo de montar.

   Un intercomunicador no es más que un amplificador en el que tenemos la posibilidad de hablar y escuchar en dos localidades, manteniendo así diálogos. El sistema descrito es similar a los utilizados por las secretarias de oficinas, o bien como portero electrónico, con la única diferencia que tiene menor volumen (será necesario hablar muy cerca del micrófono) y que utiliza pocos componentes, muchos de los cuales pueden incluso ser aprovechados de aparatos fuera de uso.

   Los cables de conexión entre las estaciones no necesitan ser blindados (pueden ser cables comunes) y su distancia máxima está alrededor de 15 metros. Además de esta distancia la resistencia del hilo hace que el volumen del sonido se vaya reduciendo.

   La alimentación del circuito se realiza con dos pilas comunes, que tendrán óptima durabilidad dada el bajo consumo de corriente.

   Al montar las unidades en cajitas plásticas (jaboneras por ejemplo), tendremos un sistema de uso portátil, incluso para comunicaciones entre carpas de campamentos.

 

 

   COMO FUNCIONA

 

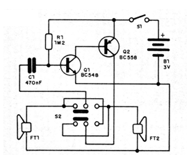
   En la figura 1 damos el diagrama esquemático del intercomunicador.

 

   Figura 1 - Diagrama del intercomunicador
   Figura 1 - Diagrama del intercomunicador

 

   

Los dos transistores, Q1 y Q2, funcionan como amplificadores, aumentando la intensidad de las señales captadas por el micrófono, que en este caso es el propio altavoz de cada estación.

   Así, cuando hablamos en el altavoz FTE1 funciona como micrófono y su señal, a través de la llave S2, se lleva a la entrada del circuito, ampliándose y aplicando FTE2, que lo reproduce.

   En la condición de oír, la clave S2 invierte las funciones. En esta condición FTE2 funciona como micrófono y su señal se aplica a la entrada del circuito, habiendo después su reproducción en FTE1,

   A continuación, compruebe que la clave S2 debe activarse cada vez que hablamos o escuchamos. Por eso, al terminar de hablar, el que esté en la estación remota (FTE2) debe hablar "cambio" para que podamos saber que es hora de cambiar la chavana S2 de oír para hablar.

  S1 sirve para encender y apagar el aparato y los altavoces usados ​​pueden ser de cualquier tipo, incluso aprovechados de radias fuera de uso u otros aparatos.

   

 

MONTAJE

 

   Tomando como base un puente de terminales para la soldadura de los componentes más pequeños, damos el aspecto real del montaje en la figura 2.

 

Figura 2 - Montaje en puente de terminales
Figura 2 - Montaje en puente de terminales

 

   

La resistencia R1 puede tener valores entre 1M (marrón, negro, verde) y 2M2 (rojo, rojo, verde). Usted puede hacer pruebas-en el sentido de encontrar el valor que dé un mejor volumen sin distorsión.

   El capacitor C1 tampoco es un componente crítico. Se pueden experimentar valores entre I00 nF (104, 0,1, 100 k) e1 uF (1u, 105).

   Los hilos de conexión entre las estaciones son paralelos y, preferiblemente, no muy finos.

  

 

PRUEBA Y USO

 

   Para probar su intercomunicador, basta con colocar las pilas en el soporte y accionar S1, que conecta la unidad.

   Después bata ligeramente con el dedo en un altavoz y vea si el sonido sale en el otro, determinando así cuál es la estación que está en la condición de hablar y cuál en la de oír.

   Aproxime entonces el hablante de la estación "oír" del oído y hable en el otro, o golpee los dedos, para ver si hay reproducción.

 Invierta la posición de la llave S2 y cambie la función de los altavoces.

 

 

LISTA DE MATERIAL

 

Q1 - BC548 o equivalentes - transistores NPN de uso general

O2 - BC558 o equivalentes - transistores PNP de uso general

B1 A- 3 V - 2 pilas pequeñas

S1 - interruptor simple

S2 - llave de 2 polos x 2 posiciones

R1 - 1M2 x 1/8 W - resistor (marrón, rojo, verde)

C1 - 470 nF - capacitor de cerámica o de poliéster

FTE1, FTE2 - Altavoces de 4 u 8 ohmios

Varios: puente de terminales, soporte de pilas, cajas para montaje, hilos, soldadura, etc.