El proyecto presentado consiste en un simple relé de luz que acciona un relé cuando la luz incide en un LDR.
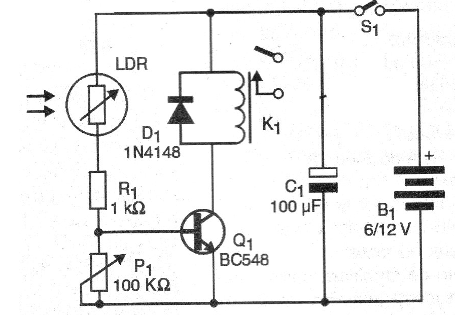
En la figura 1 tenemos el circuito que utiliza como sensor un LDR común y cuya sensibilidad es ajustada en P1.
El montaje se puede realizar en una matriz de contactos o en un puente de terminales con la disposición de componentes mostrada en la figura 2.
El resistor es de 1/8 W con cualquier tolerancia y el LDR es del tipo redondo común.
El relé puede ser de 6 o 12 V según la tensión utilizada en la alimentación y si el montaje es en matriz debe ser utilizado tipo con base DIL.
Lista de material
Q1 - BC548 - transistores NPN de uso general
D1 - 1N4148 - diodo de uso general
LDR - LDR redondo común
P1 - 100 k ohms - pote
K1 - Relé sensible de 6 o 12 V
B1 - 4 pilas o fuente - 6 o 12 V
S1 - Interruptor simple
R1 - 1 k ohms - resistor - marrón, negro, rojo
C1 - 100 uF x 16 V - capacitor electrolítico
Varios:
Puente de terminales o matriz de contactos, soporte de pilas o fuente, hilos, soldadura, etc.





