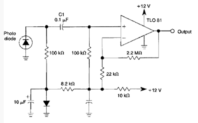
Este circuito de enlace o alarma se encontró en la Enciclopedia de Circuitos Electrónicos, Volumen 5 de 1995. El circuito utiliza un fotodiodo como sensor y su ganancia se obtiene mediante resistencias de retroalimentación negativa.
El oscilador rectangular presentado en la figura hace uso de una de las cuatro puertas NAND de un...
Utilizando solamente dos osciladores unijuntura en una etapa amplificadora de audio de buena...
Este simple oscilador emite una señal que produce, en televisores analógicos (rango de VHF y UHF),...