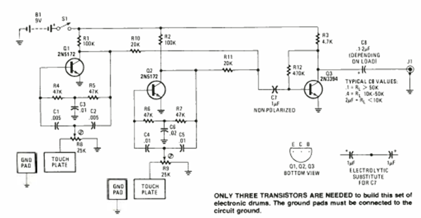
El sonido de una batería se puede conseguir con estos dos osciladores doble T activados por contacto. El circuito es de una Radio Electronics Special Projects de 1993.
Este circuito de convertidor de frecuencia x tensión se encontró en una publicación técnica...
En la figura damos un simple divisor por 2. La salida complementaria (Q /) está conectada a la...
Este circuito es de una documentación de Radio Shack de 1977. En él tenemos el accionamiento de un LED por...