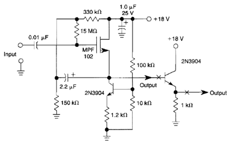
Este circuito de muy alta impedancia de entrada que utiliza JFET se encontró en la Enciclopedia de Circuitos Electrónicos, Volumen 5, de 1995. El JFET es un transistor de propósito general, al igual que el transistor de salida.
Este circuito de convertidor de frecuencia x tensión se encontró en una publicación técnica...
En la figura damos un simple divisor por 2. La salida complementaria (Q /) está conectada a la...
Este circuito es de una documentación de Radio Shack de 1977. En él tenemos el accionamiento de un LED por...