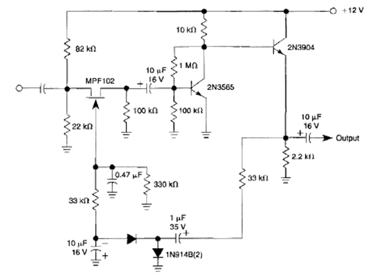
Este circuito proviene de una publicación de William Sheets de la década de 1990. Consta de una etapa cuya ganancia se ajusta según la intensidad de la señal.
Este circuito de convertidor de frecuencia x tensión se encontró en una publicación técnica...
En la figura damos un simple divisor por 2. La salida complementaria (Q /) está conectada a la...
Este circuito es de una documentación de Radio Shack de 1977. En él tenemos el accionamiento de un LED por...