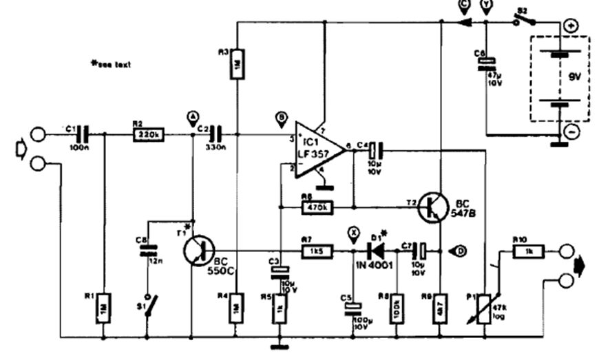
Este circuito se encontró en el número 303 de la revista Elektor de la década de 1990, "Circuitos". El circuito utiliza un sistema operativo equivalente. La fuente no es simétrica.
El oscilador rectangular presentado en la figura hace uso de una de las cuatro puertas NAND de un...
Utilizando solamente dos osciladores unijuntura en una etapa amplificadora de audio de buena...
Este simple oscilador emite una señal que produce, en televisores analógicos (rango de VHF y UHF),...