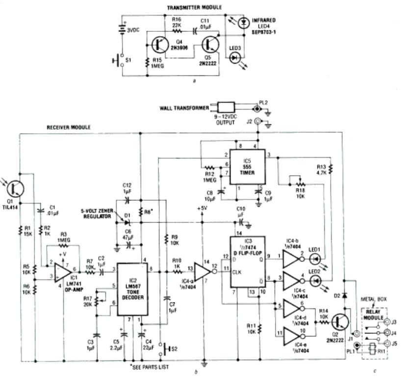
Este circuito se encontró en el Radio Electronics Experimenter Hanbook de 1991. El circuito controla un relé simple con el fin de encender o apagar circuitos o cambiar canales de audio.
Este circuito de convertidor de frecuencia x tensión se encontró en una publicación técnica...
En la figura damos un simple divisor por 2. La salida complementaria (Q /) está conectada a la...
Este circuito es de una documentación de Radio Shack de 1977. En él tenemos el accionamiento de un LED por...