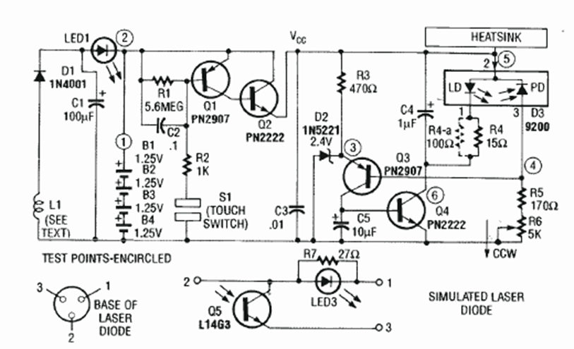
Encontramos este circuito en la edición especial de 1992 del Electronics Experimenter Handbook . Los componentes utilizados son todavía actuales, admitiendo muchos equivalentes.
Este circuito de convertidor de frecuencia x tensión se encontró en una publicación técnica...
En la figura damos un simple divisor por 2. La salida complementaria (Q /) está conectada a la...
Este circuito es de una documentación de Radio Shack de 1977. En él tenemos el accionamiento de un LED por...