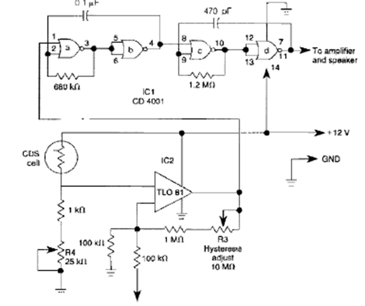
Este circuito se obtuvo de la Enciclopedia de Circuitos Electrónicos, volumen 5 de 1995. El circuito utiliza el CMOS 4001 para obtener histéresis en la retroalimentación del sensor.
Este circuito de convertidor de frecuencia x tensión se encontró en una publicación técnica...
En la figura damos un simple divisor por 2. La salida complementaria (Q /) está conectada a la...
Este circuito es de una documentación de Radio Shack de 1977. En él tenemos el accionamiento de un LED por...