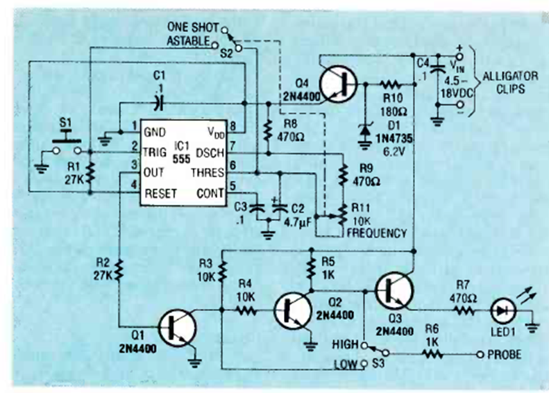
Este instrumento de prueba se encontró en la edición de abril de 1991 de la revista Radio Electronics. El circuito tiene una buena intensidad de señal.
Este circuito de convertidor de frecuencia x tensión se encontró en una publicación técnica...
En la figura damos un simple divisor por 2. La salida complementaria (Q /) está conectada a la...
Este circuito es de una documentación de Radio Shack de 1977. En él tenemos el accionamiento de un LED por...