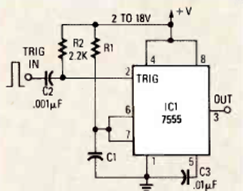
Este circuito es similar al anterior con la diferencia de que puede ser disparado electrónicamente. El circuito es de la revista Radio Electronics de abril de 1988.

Este circuito es similar al anterior con la diferencia de que puede ser disparado electrónicamente. El circuito es de la revista Radio Electronics de abril de 1988.
