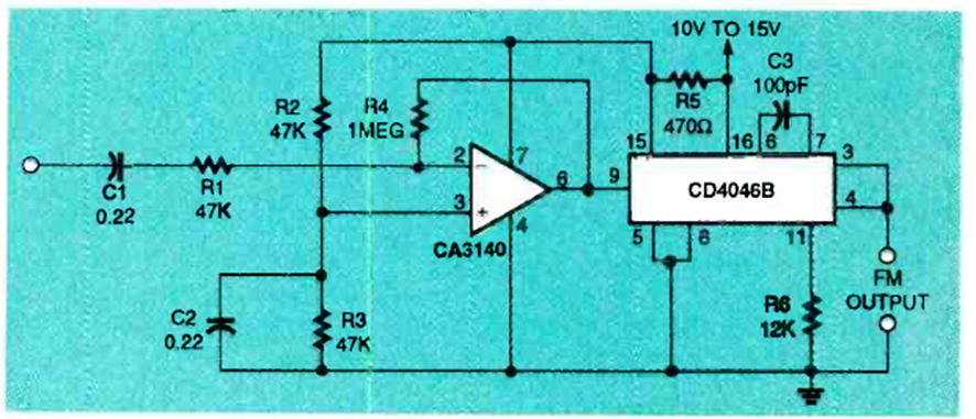
Utilizando un PLL 4046, este circuito se obtuvo de la revista Electronics Now de octubre de 1994. El circuito se puede modificar para generar señales en otras frecuencias.
Este circuito de convertidor de frecuencia x tensión se encontró en una publicación técnica...
En la figura damos un simple divisor por 2. La salida complementaria (Q /) está conectada a la...
Este circuito es de una documentación de Radio Shack de 1977. En él tenemos el accionamiento de un LED por...