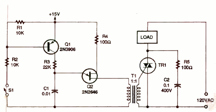
Encontramos este circuito de control aislado por transformador en Electronics Now de junio de 1995. El triac debe estar equipado con un disipador de calor.
Esta simple prueba de componentes se puede utilizar en la bancada en la verificación del estado de...
El circuito presentado en la figura 1 tiene como base un 4093 y tiene enorme sensibilidad, dada la elevada...
Describimos el montaje de un sensible galvanómetro, que puede acusar la circulación de cadenas muy...