Este circuito sensor de efecto Hall se encontró en la edición de julio de 1998 de la revista Electronics Now. Es adecuado para experimentos con imanes en laboratorios y escuelas.
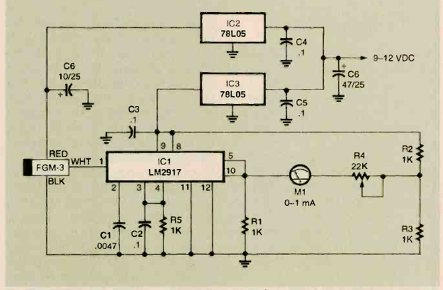
Este circuito de convertidor de frecuencia x tensión se encontró en una publicación técnica...
En la figura damos un simple divisor por 2. La salida complementaria (Q /) está conectada a la...
Este circuito es de una documentación de Radio Shack de 1977. En él tenemos el accionamiento de un LED por...