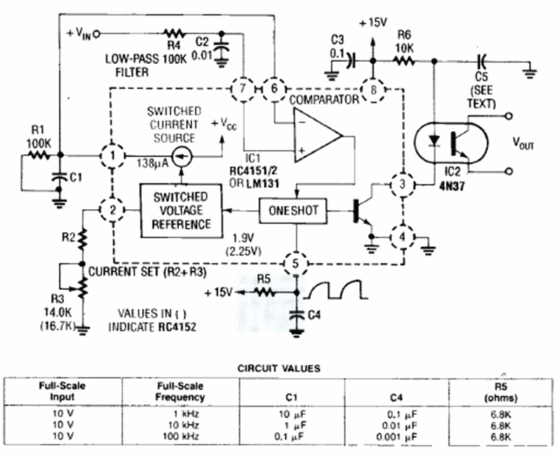
Encontramos este circuito en la edición de junio de 1991 de la revista Radio Electronics. El circuito integrado todavía está disponible. La tabla da los valores de los componentes.
Este oscilador experimental produce señales en la banda de ondas medias (OM) entre 550 y 1600 kHz,...
A diferencia del circuito mostrado en la figura, en relación al CIR8144r, es que utiliza un sensor...
Presentamos un circuito experimental con sólo dos transistores el cual, alimentado por pilas puede...