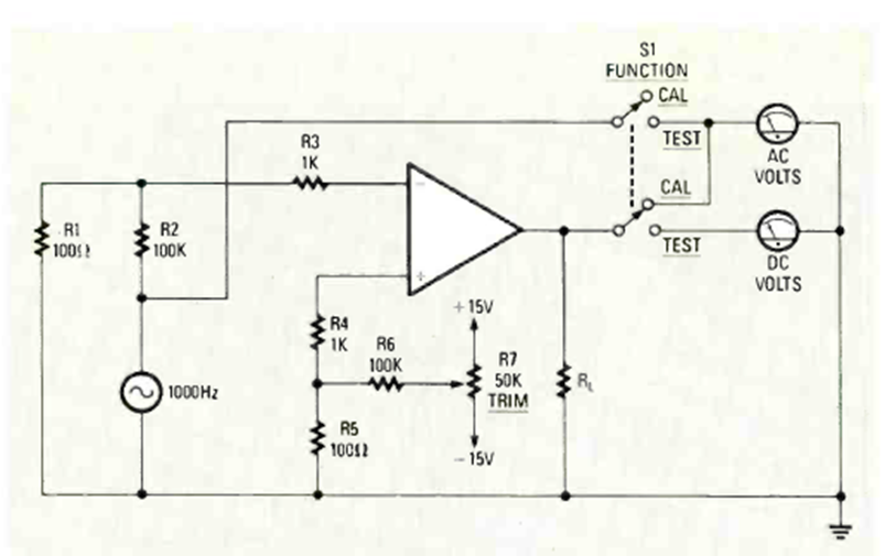
Este sencillo comprobador de amplificadores operacionales se publicó en la edición de noviembre de 1987 de la revista Radio Electronics. La fuente de alimentación debe ser adecuada para el amplificador operacional que se está probando.
Este tipo de oscilador utiliza una configuración fuera de lo común y puede ser utilizado como base...
El circuito mostrado en la figura 1 proporciona una corriente constante (IL) para dos o más LEDs con...
) Es un montaje experimental muy simple que genera tensiones elevadas a partir de una pila común. Estas...