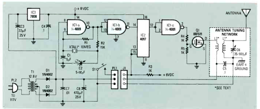
Este circuito para la banda de 1750 m fue publicado en la revista Radio Electronics de septiembre de 1989. El alcance depende del sistema de antena y del receptor utilizados.
El circuito mostrado en la figura 1 activa una pequeña lámpara indicadora que parpadeará cuando la...
Con este circuito es posible probar transistores unijuntura (TUJ o UJT) como, por ejemplo, los más...
Este circuito está indicado para demostraciones del principio de funcionamiento de un flip-flop R-S...