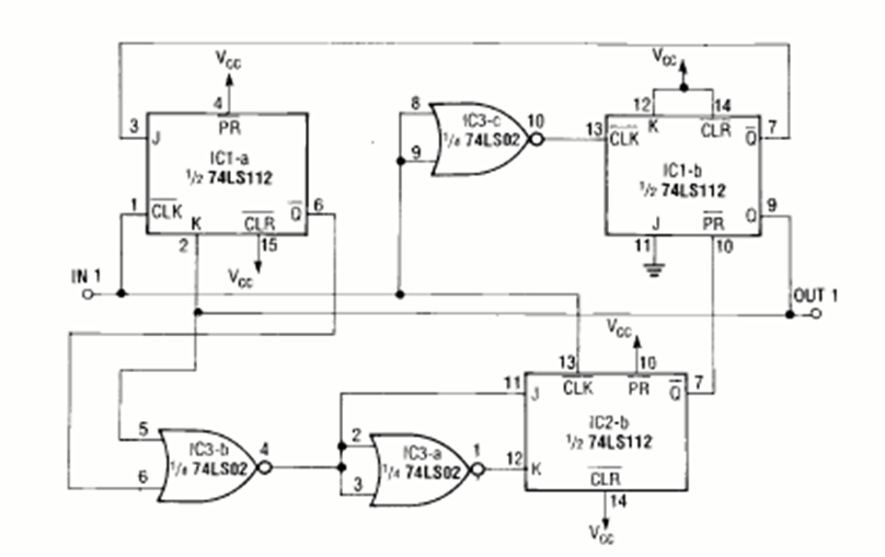
Esta es una versión mejorada del circuito anterior que también se encuentra en la revista Radio Electronics de diciembre de 1990. El ciclo de trabajo también es del 50%.
En esta serie de Mini-Proyectos damos montajes simples que pueden ser realizados por principiantes...
El circuito mostrado en la figura 1 genera un tono intermitente en un transductor piezoeléctrico cuando se...
La frecuencia de este oscilador llega a algunos megahertz con el transistor indicado y depende del...