)
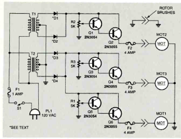
Este circuito experimental de drones fue publicado en un artículo de la revista Radio Electronics en diciembre de 1987. El pequeño vehículo se cierne sobre una mesa u otro lugar mientras es controlado a través de cables en un sistema de hélice de 3 ejes.




