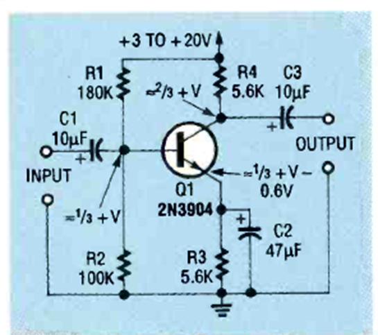
Esta etapa de amplificación de transistores de propósito general se encontró en la edición de noviembre de 1993 de la revista Electronics Now. La polarización se realiza mediante un divisor de tensión.

Esta etapa de amplificación de transistores de propósito general se encontró en la edición de noviembre de 1993 de la revista Electronics Now. La polarización se realiza mediante un divisor de tensión.
