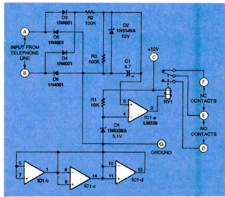
Este circuito para líneas telefónicas antiguas fue encontrado en la edición de marzo de 1997 de la revista Electronics Now. El circuito activa un relé en función de la tensión monitoreado en la línea.
En esta serie de Mini-Proyectos damos montajes simples que pueden ser realizados por principiantes...
El circuito mostrado en la figura 1 genera un tono intermitente en un transductor piezoeléctrico cuando se...
La frecuencia de este oscilador llega a algunos megahertz con el transistor indicado y depende del...