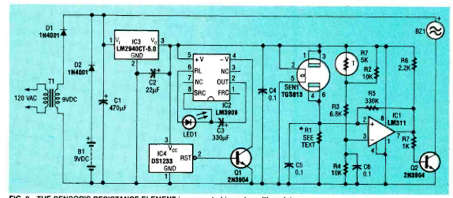
Este circuito se publicó en la edición de julio de 1993 de la revista Electronics Now. Utiliza un sensor de la época y activa un zumbador con un oscilador tipo Sonalert.
Me encontré este circuito en una revista francesa Radio Constructeur de 1968, salva de inundación (de...
Este circuito fue obtenido en una publicación sobre timers de Motorola de 1974. Los transistores admiten...
Este circuito detecta cuando una señal alcanza su valor máximo. La fuente debe ser simétrica y se...