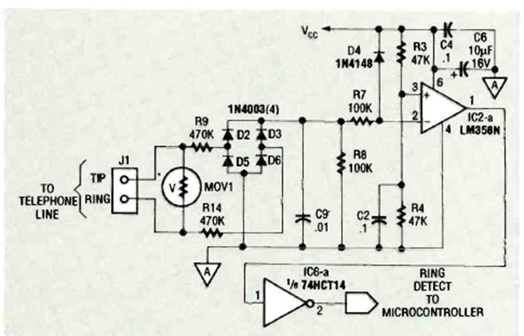
Este circuito se encontró originalmente en la revista Radio Electronics y permite la transmisión de señales digitales a través de la línea telefónica. El circuito se aplica a lineas de la época.
Si bien existen LEDs bicolores con parpadeante ya incluido, en una aplicación práctica pueden no ser...
En realidad, este montaje sirve para mostrar cómo funciona un acoplador óptico. En este tipo de...
Uno de los problemas de las linternas comunes que usan pilas es que se encienden con brillo único, no...