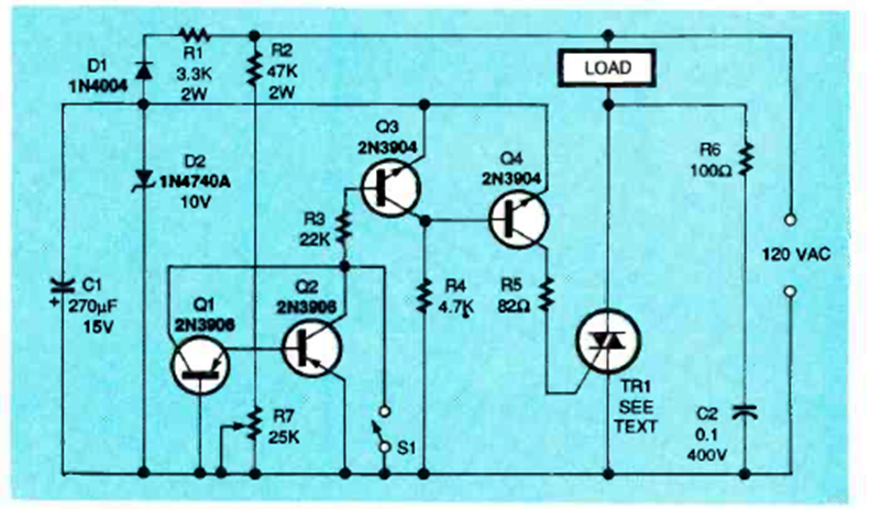
Este circuito es una modificación del anterior, también encontrado en la revista Electronics Now de julio de 1995. El triac debe ser controlado por potencia.
Si bien existen LEDs bicolores con parpadeante ya incluido, en una aplicación práctica pueden no ser...
En realidad, este montaje sirve para mostrar cómo funciona un acoplador óptico. En este tipo de...
Uno de los problemas de las linternas comunes que usan pilas es que se encienden con brillo único, no...