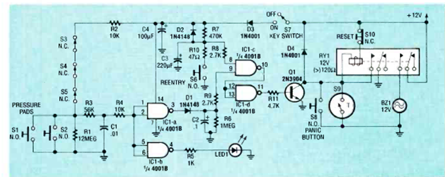
Encontramos este circuito en la edición de mayo de 1990 de la revista Radio Electronics. El circuito está alimentado de acuerdo con el relé utilizado y utiliza sensores normalmente abiertos y normalmente cerrados.
Encontramos este circuito con una resistencia de entrada muy alta en una documentación antigua. El...
Este amplificador de transistor no utiliza una fuente con un transformador alimentado directamente por la...
Conveniente para la operación con micrófonos de alta impedancia, este circuito se encontró en la...