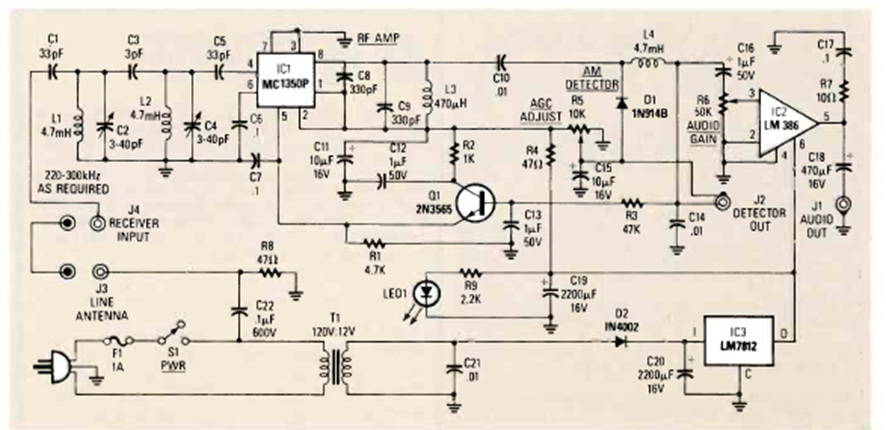
Para señales de hasta unos 500 kHz moduladas en amplitud y transmitidas por la red eléctrica, en la figura tenemos el receptor. El circuito es de una Radio Electronics de febrero de 1989.
Encontramos este circuito con una resistencia de entrada muy alta en una documentación antigua. El...
Este amplificador de transistor no utiliza una fuente con un transformador alimentado directamente por la...
Conveniente para la operación con micrófonos de alta impedancia, este circuito se encontró en la...