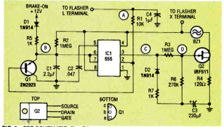
Este circuito se encontró en la edición de septiembre de 1993 de la revista Electronics Now. Se basa en el 555 y alimenta un indicador audible.
Me encontré este circuito en una revista francesa Radio Constructeur de 1968, salva de inundación (de...
Este circuito fue obtenido en una publicación sobre timers de Motorola de 1974. Los transistores admiten...
Este circuito detecta cuando una señal alcanza su valor máximo. La fuente debe ser simétrica y se...