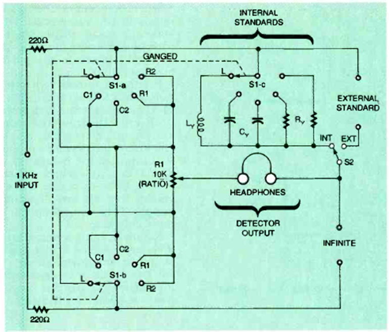
Este puente para inductancias, capacitancias y resistencias fue encontrado en la edición de septiembre de 1995 de la revista Electronics Now. Los auriculares deben ser de alta impedancia, para una mayor sensibilidad y la precisión depende de los componentes utilizados como referencia.




