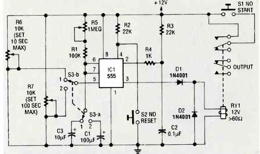
Este temporizador de 100 segundos se encontró en la edición de septiembre de 1992 de la revista Radio Electronics. El circuito tiene dos rangos de temporización y ajuste de tiempo en R6.
Este circuito se destina al control de cargas de corriente continua en el rango del 0 a 15 V con...
Samuel Morse fue el inventor del telégrafo, que es un sistema eléctrico de comunicaciones, capaz de...
Este circuito fue encontrado en una publicación europea de los años 80. El operativo utilizado no es...