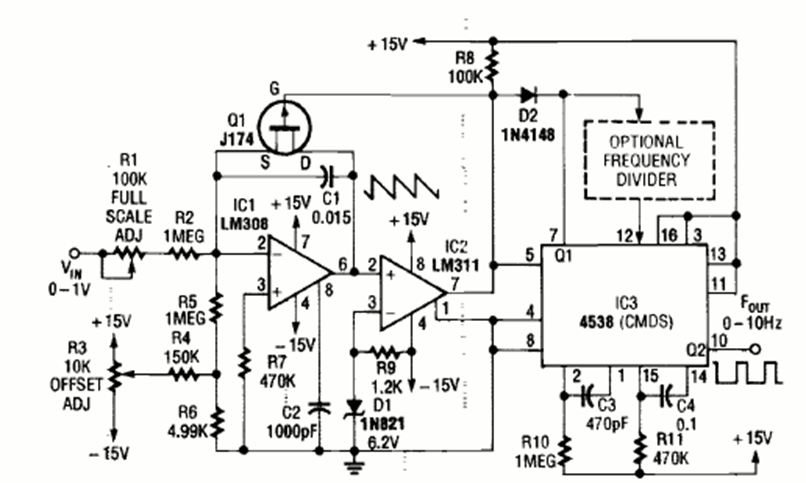
Este convertidor se encontró en la edición de junio de 1991 de la revista Radio Electronics. El circuito utiliza circuitos comunes en ese momento y se puede modificar su rango operativo.
Este circuito se destina al control de cargas de corriente continua en el rango del 0 a 15 V con...
Samuel Morse fue el inventor del telégrafo, que es un sistema eléctrico de comunicaciones, capaz de...
Este circuito fue encontrado en una publicación europea de los años 80. El operativo utilizado no es...